转化医学研究院周民团队开发新型光敏化技术,实现更深层次肿瘤光动力治疗
产生活性氧(ROS)的光敏化反应在能量转化、有机废物分解、光动力治疗等领域有着重要的应用。因近红外激发可以提供更深的穿透深度,能够穿透各种介质,如废水和生物组织,因此利用近红外(NIR)光实现光敏化具有良好应用前景。然而,传统的近红外光敏化方法存在转化效率低、分子设计困难等问题。鉴于此,近日,转化医学研究院周民研究员与材料科学与工程学院邓人仁研究员的联合开发了一种简便的镧系-三重态敏化方法,采用通过将有机光敏剂偶联到镧系元素纳米颗粒上实现高性能的近红外光敏化。这种方法可以在超低的近红外辐射下高效产生活性氧,在肿瘤及感染性疾病等领域具有较好的应用价值。值得注意的是,该光动力治疗药物与传统的光动力治疗所用的光敏剂(对比了40余种临床和科研用光敏剂)相比,可治疗的疾病组织深度和治疗效率都有非常显著的提高。该工作发表在Cell出版社的旗舰期刊Chem(IF=19.735)上,题为“Near-infrared photosensitization via direct triplet energy transfer from lanthanide nanoparticles”。
【结果要点】
提出了一种三重态近红外光敏法以更高效产生活性氧。
超低光功率下,实现体内深肿瘤光动力治疗。
分子三重态激子态可以通过统一的效率进行能量转移到镧系离子,实现暗三重态激子的发光(图1)。

图1. 镧系纳米晶耦合的三重态激发
为了验证能量耦合对三重态转移的影响,研究了镧系纳米晶体与一系列具有不同三重态能量的卟啉和酞菁衍生物(PpIX、TCPP、Ce6和ZnPcS)结合时的光敏作用。发现在808 nm的光照下,只有TCPP(T1=1.43 eV9)、Ce6(T1= 1.14 eV)和znpc(T1= 1.13 eV9)能够被NaGdF4:Nd纳米晶体有效敏化(图2)。

图2. 镧系无机纳米晶偶联卟啉和酞菁衍生物的近红外光敏化
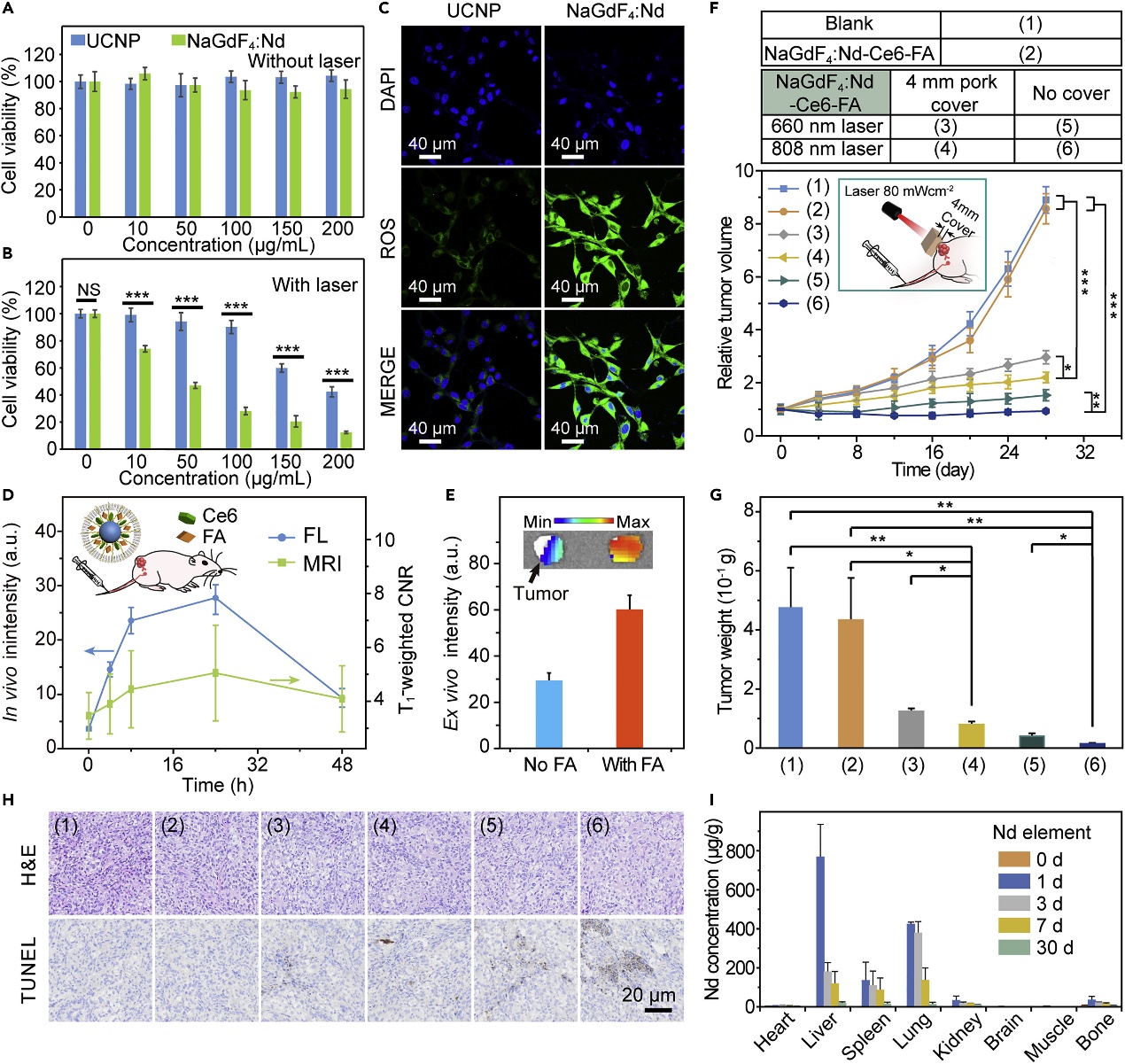
NaGdF4:Nd在细胞中能产生更多ROS,实现增强的光动力(PDT)治疗。经叶酸(FA)修饰的纳米偶联物,在低功率密度的808 nm激光照射下,能实现SKOV3深部肿瘤的特异性靶向治疗。相比传统的单重态-三重态的PDT方法,该镧系-三重态敏化方法具有更深的肿瘤穿透能力及更强的抗肿瘤效果(图3)。

图3. 纳米偶联物用于体外和体内靶向的光动力治疗
通过使用镧系无机纳米晶体直接敏化光敏剂的三重态激子,可以绕过系统间的交叉过程。该方法通过最小化激活敏化剂分子过程中的光子能量损失,能够实现以超低辐射能量工作的高性能近红外光敏系统,大大提高了对深部组织消融和癌症治疗的疗效,为新型光动力治疗提供了新的方法和临床治疗可行性。
浙江大学博士生郑冰珠、博士生钟丹妮、硕士生谢婷婷、硕士生周剑为本文的共同第一作者。转化医学研究院周民研究员和材料科学与工程学院邓人仁教授是论文的通讯作者。研究工作得到了国家重点研发计划、国家自然科学基金、浙江省自然科学基金等项目资助。
论文连接:https://www.sciencedirect.com/science/article/pii/S2451929421001583




